******中国·太阳集团2138(股份有限公司)-Official website

教学动态

    教学动态
    当前位置: 首页 > 教学动态 > 正文

    太阳集团2138开展本科教学质量持续改进研讨会

    发布时间:2021-12-08  发布者:马琳伟 点击阅读数:

    本网讯(通讯员马琳伟)124日下午,太阳集团2138在机电楼205会议室召开了本科课程考核和毕业设计(论文)质量持续改进集中研讨会,学院党委书记李芳、院长陈绪兵出席研讨会并讲话,教学副院长郑小涛主持会议并进行了专题报告,全院专任教师参加会议并进行研讨。

    李芳书记和陈绪兵院长一致强调了本科教学工作的重要性,建立和健全“以学生为中心”的教学质量持续改进机制是当前本科教学改革的迫切要求,希望全体教师能够按照工程教育认证的标准,全方位提高本科教学工作的质量意识,做好本科教学环节的质量建设工作。

    郑小涛副院长结合校督导检查试卷和毕业设计(论文)的具体意见和建议,以及学院抽查的真实案例,将本科课程考核和毕业设计(论文)中常见的质量缺陷和共性问题逐一进行说明和解释,强化全体教师在本科课程考核和毕业设计(论文)方面的质量意识,并结合太阳集团2138本科课程考核参考样例《压力容器及过程设备》进行了详细解读,强化了本科课程考核的流程和质量标准。广大教师通过对真实案例的研讨,加深了对本科课程考核和毕业设计(论文)质量要求的理解,为我院本科课程考核和毕业设计(论文)质量的持续改进夯实了基础。

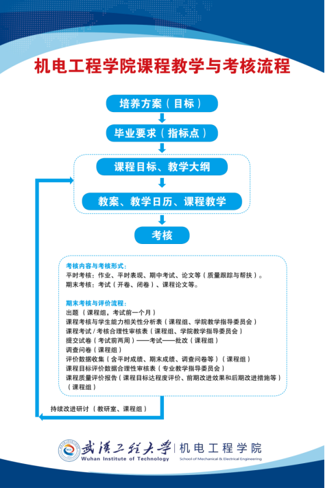
    太阳集团2138本科课程教学与考核流程

    太阳集团2138各专业课程教学问卷调查系统

    太阳集团2138本科教学质量文件汇编与本科教学考核参考样例

    太阳集团2138一贯重视本科教学质量的持续改进,认真对待各个方面的教学反馈,逐步形成了完善的教学反馈和持续改进机制,保障教学质量的持续提升。

    (审稿人:郑小涛)